J_1 - J_2 - J_3

Partial lifting of degeneracy in the J1-J2-J3

Ising antiferromagnet on the kagome lattice

JC, B. Vanhecke et al., arXiv:2206.11788 (2022)

B. Vanhecke, JC, et al., Phys. Rev. Research 3 (2021)

Jeanne Colbois | Laboratoire de Physique Théorique, Université de Toulouse CNRS/UPS | France

Andrew Smerald

KIT | Germany

Frank Verstraete

Ghent University | Belgium

Laurens Vanderstraeten

Ghent University | Belgium

Bram Vanhecke

University of Vienna | Austria

Frédéric Mila

EPFL | Switzerland

Magnetism and Magnetic Materials 2022 - Minneapolis and Online - Nov. 2022

Frustration and motivation: artificial spin systems

A model with several macroscopically degenerate phases

Tensor networks for frustrated Ising models

Proving the ground-state energy?

Scope

MMM2022 | 11.2022 | PARTIAL LIFTING OF G. S.  DEG. IN THE J1-J2-J3 AF ISING MODEL ON KAGOME

1

J. Colbois

H = J\sum_{\langle i,j \rangle} \sigma_i \sigma_j \qquad \sigma_i = \pm 1
d_{i,j} = \sigma_i \sigma_j

2-up 1-down (UUD),

2-down 1-up (DDU)

2

J. Colbois

Frustration

MMM2022 | 11.2022 | PARTIAL LIFTING OF G. S.  DEG. IN THE J1-J2-J3 AF ISING MODEL ON KAGOME

H = J\sum_{\langle i,j \rangle} \sigma_i \sigma_j \qquad \sigma_i = \pm 1
d_{i,j} = \sigma_i \sigma_j

2-up 1-down (UUD),

2-down 1-up (DDU)

2

J. Colbois

W_{G.S.} = \# \text{ configurations } \gtrsim 2^{N/3}

Frustration

MMM2022 | 11.2022 | PARTIAL LIFTING OF G. S.  DEG. IN THE J1-J2-J3 AF ISING MODEL ON KAGOME

H = J\sum_{\langle i,j \rangle} \sigma_i \sigma_j \qquad \sigma_i = \pm 1
S = 0.3230659...
S = 0.501833...

G.H. Wannier, PR 79, (1950, 1973)

K. Kano and S. Naya, Prog. Theor. Phys. 10, (1953)

W_{G.S.} = \# \text{ configurations } \gtrsim 2^{N/3}
d_{i,j} = \sigma_i \sigma_j
S := \lim_{N \rightarrow \infty} \frac{\ln(W_{\text{G.S.}})}{N}

2-up 1-down (UUD),

2-down 1-up (DDU)

2

J. Colbois

Frustration

MMM2022 | 11.2022 | PARTIAL LIFTING OF G. S.  DEG. IN THE J1-J2-J3 AF ISING MODEL ON KAGOME

Anghinolfi et al.,

Nat. Commun. 6, (2015)

J. Colbois

3

In-plane

H = J \sum_{\langle i,j\rangle} \vec{e}_i \cdot \vec{e}_j \sigma_i \sigma_j + D \sum_{(i,j)}\left(\frac{\vec{e_i} \cdot \vec{e_j}}{|\vec{r}_{ij}|^3} - \frac{3(\vec{e}_i \cdot \vec{r}_{ij})(\vec{e}_j \cdot \vec{r}_{ij})}{|\vec{r}_{ij}|^5}\right)\sigma_i \sigma_j

Artificial spin systems

MMM2022 | 11.2022 | PARTIAL LIFTING OF G. S.  DEG. IN THE J1-J2-J3 AF ISING MODEL ON KAGOME

H = J \sum_{\langle i, j \rangle } \sigma_i \sigma_j + D \sum_{(i,j)} \frac{\sigma_i \sigma_j}{r_{ij}^3}

Chioar et al., PRB 90, (2014)

TbCo

Out-of-plane

Anghinolfi et al.,

Nat. Commun. 6, (2015)

J. Colbois

3

In-plane

H = J \sum_{\langle i,j\rangle} \vec{e}_i \cdot \vec{e}_j \sigma_i \sigma_j + D \sum_{(i,j)}\left(\frac{\vec{e_i} \cdot \vec{e_j}}{|\vec{r}_{ij}|^3} - \frac{3(\vec{e}_i \cdot \vec{r}_{ij})(\vec{e}_j \cdot \vec{r}_{ij})}{|\vec{r}_{ij}|^5}\right)\sigma_i \sigma_j

Artificial spin systems

MMM2022 | 11.2022 | PARTIAL LIFTING OF G. S.  DEG. IN THE J1-J2-J3 AF ISING MODEL ON KAGOME

 

I. A. Chioar, N. Rougemaille, B. Canals, PRB 93, (2016)

J. Hamp, C. Castelnovo, R. Moessner, PRB 98, (2018)

L. Cugliandolo, L. Foini, M. Tarzia, PRB 101 (2020)

J. Colbois

4

Chioar et al., PRB 90, (2014)

Dipolar kagome Ising antiferromagnet (DKIAFM)

MMM2022 | 11.2022 | PARTIAL LIFTING OF G. S.  DEG. IN THE J1-J2-J3 AF ISING MODEL ON KAGOME

J. Colbois

4

Chioar et al., PRB 90, (2014)

Dipolar kagome Ising antiferromagnet (DKIAFM)

MMM2022 | 11.2022 | PARTIAL LIFTING OF G. S.  DEG. IN THE J1-J2-J3 AF ISING MODEL ON KAGOME

 

I. A. Chioar, N. Rougemaille, B. Canals, PRB 93, (2016)

J. Hamp, C. Castelnovo, R. Moessner, PRB 98, (2018)

L. Cugliandolo, L. Foini, M. Tarzia, PRB 101 (2020)

J. Colbois

4

Chioar et al., PRB 90, (2014)

Dipolar kagome Ising antiferromagnet (DKIAFM)

MMM2022 | 11.2022 | PARTIAL LIFTING OF G. S.  DEG. IN THE J1-J2-J3 AF ISING MODEL ON KAGOME

 

I. A. Chioar, N. Rougemaille, B. Canals, PRB 93, (2016)

J. Hamp, C. Castelnovo, R. Moessner, PRB 98, (2018)

L. Cugliandolo, L. Foini, M. Tarzia, PRB 101 (2020)

How does the degeneracy get lifted?

J. Colbois

5

Short-range model and questions

H = J \sum_{\langle i, j \rangle } \sigma_i \sigma_j + D \sum_{(i,j)} \frac{\sigma_i \sigma_j}{r_{ij}^3}

MMM2022 | 11.2022 | PARTIAL LIFTING OF G. S.  DEG. IN THE J1-J2-J3 AF ISING MODEL ON KAGOME

H =
J_2 \sum_{\langle i,j \rangle_{2}} \sigma_i \sigma_j
J_{3} \sum_{\langle i,j \rangle_{3||}} \sigma_i \sigma_j
J_{3} \sum_{\langle i,j \rangle_{3\star}} \sigma_i \sigma_j
+
+
+
J_1 \sum_{\langle i,j \rangle_1} \sigma_i \sigma_j

J. Colbois

5

Short-range model and questions

H = J \sum_{\langle i, j \rangle } \sigma_i \sigma_j + D \sum_{(i,j)} \frac{\sigma_i \sigma_j}{r_{ij}^3}

MMM2022 | 11.2022 | PARTIAL LIFTING OF G. S.  DEG. IN THE J1-J2-J3 AF ISING MODEL ON KAGOME

H =
J_2 \sum_{\langle i,j \rangle_{2}} \sigma_i \sigma_j
J_{3} \sum_{\langle i,j \rangle_{3||}} \sigma_i \sigma_j
J_{3} \sum_{\langle i,j \rangle_{3\star}} \sigma_i \sigma_j
+
+
+
J_1 \sum_{\langle i,j \rangle_1} \sigma_i \sigma_j

J. Colbois

5

Short-range model and questions

H = J \sum_{\langle i, j \rangle } \sigma_i \sigma_j + D \sum_{(i,j)} \frac{\sigma_i \sigma_j}{r_{ij}^3}

MMM2022 | 11.2022 | PARTIAL LIFTING OF G. S.  DEG. IN THE J1-J2-J3 AF ISING MODEL ON KAGOME

Proving the ground-state energy?

Evaluating the residual entropy precisely?

H =
J_2 \sum_{\langle i,j \rangle_{2}} \sigma_i \sigma_j
J_{3} \sum_{\langle i,j \rangle_{3||}} \sigma_i \sigma_j
J_{3} \sum_{\langle i,j \rangle_{3\star}} \sigma_i \sigma_j
+
+
+
J_1 \sum_{\langle i,j \rangle_1} \sigma_i \sigma_j

J. Colbois

5

Short-range model and questions

H = J \sum_{\langle i, j \rangle } \sigma_i \sigma_j + D \sum_{(i,j)} \frac{\sigma_i \sigma_j}{r_{ij}^3}

MMM2022 | 11.2022 | PARTIAL LIFTING OF G. S.  DEG. IN THE J1-J2-J3 AF ISING MODEL ON KAGOME

  • Short-range model :
    • MC falls out-of-equilibrium
    • Negative results from simple Pauling estimates assuming the UUD/DDU rule is respected on each triangle

Proving the ground-state energy?

Evaluating the residual entropy precisely?

(How) Does the degeneracy get lifted?

J. Colbois

6

Expectations (1)

 

T. Takagi and M. Mekata,  JSPS 62, (1993)

A. Wills, R. Ballou, C. Lacroix, PRB 66, (2002)

 

MMM2022 | 11.2022 | PARTIAL LIFTING OF G. S.  DEG. IN THE J1-J2-J3 AF ISING MODEL ON KAGOME

The macroscopic g.s. degeneracy gets completely lifted by second-neighbor interactions.

 

T. Takagi and M. Mekata,  JSPS 62, (1993)

A. Wills, R. Ballou, C. Lacroix, PRB 66, (2002)

 

J. Colbois

Expectations (1)

J_2 < 0

(How) Does the degeneracy get lifted?

6

MMM2022 | 11.2022 | PARTIAL LIFTING OF G. S.  DEG. IN THE J1-J2-J3 AF ISING MODEL ON KAGOME

MMM2022 | 11.2022 | PARTIAL LIFTING OF G. S.  DEG. IN THE J1-J2-J3 AF ISING MODEL ON KAGOME

The macroscopic g.s. degeneracy gets completely lifted by second-neighbor interactions.

 

T. Takagi and M. Mekata,  JSPS 62, (1993)

A. Wills, R. Ballou, C. Lacroix, PRB 66, (2002)

J. Hamp, C. Castelnovo, R. Moessner, PRB 98, (2018)

JC, K. Hofhuis, et al., PRB 104, (2022)

J. Colbois

7

Expectations (1) vs Reality

J_2 < 0
J_2 > 0

(How) Does the degeneracy get lifted?

MMM2022 | 11.2022 | PARTIAL LIFTING OF G. S.  DEG. IN THE J1-J2-J3 AF ISING MODEL ON KAGOME

The macroscopic g.s. degeneracy gets completely lifted by second-neighbor interactions.

 

T. Takagi and M. Mekata,  JSPS 62, (1993)

A. Wills, R. Ballou, C. Lacroix, PRB 66, (2002)

J. Hamp, C. Castelnovo, R. Moessner, PRB 98, (2018)

JC, K. Hofhuis, et al., PRB 104, (2022)

J. Colbois

7

Expectations (1) vs Reality

J_2 < 0
J_2 > 0

(How) Does the degeneracy get lifted?

MMM2022 | 11.2022 | PARTIAL LIFTING OF G. S.  DEG. IN THE J1-J2-J3 AF ISING MODEL ON KAGOME

The macroscopic g.s. degeneracy gets completely lifted by second-neighbor interactions.

 

T. Takagi and M. Mekata,  JSPS 62, (1993)

A. Wills, R. Ballou, C. Lacroix, PRB 66, (2002)

J. Hamp, C. Castelnovo, R. Moessner, PRB 98, (2018)

JC, K. Hofhuis, et al., PRB 104, (2022)

J. Colbois

7

Expectations (1) vs Reality

J_2 < 0
J_2 > 0

(How) Does the degeneracy get lifted?

MMM2022 | 11.2022 | PARTIAL LIFTING OF G. S.  DEG. IN THE J1-J2-J3 AF ISING MODEL ON KAGOME

The macroscopic degeneracy can survive in the presence of third-neighbor interactions but only at very fine-tuned points.

J. Colbois

Expectations (2)

(How) Does the degeneracy get lifted?

8

MMM2022 | 11.2022 | PARTIAL LIFTING OF G. S.  DEG. IN THE J1-J2-J3 AF ISING MODEL ON KAGOME

The macroscopic degeneracy can survive in the presence of third-neighbor interactions but only at very fine-tuned points.

J_2 = J_3

J. Colbois

Expectations (2)

(How) Does the degeneracy get lifted?

8

MMM2022 | 11.2022 | PARTIAL LIFTING OF G. S.  DEG. IN THE J1-J2-J3 AF ISING MODEL ON KAGOME

The macroscopic degeneracy can survive in the presence of third-neighbor interactions but only at very fine-tuned points.

J_2 = J_3

J. Colbois

Expectations (2) vs Reality

(How) Does the degeneracy get lifted?

This talk: a series of macroscopically degenerate phases

8

MMM2022 | 11.2022 | PARTIAL LIFTING OF G. S.  DEG. IN THE J1-J2-J3 AF ISING MODEL ON KAGOME

Frustration and motivation: artificial spin systems

Ground-state energy lower bounds

H = J_1 \sum_{\langle i,j \rangle_1} \sigma_i \sigma_j+J_2 \sum_{\langle i,j \rangle_{2}} \sigma_i \sigma_j +J_{3} \left(\sum_{\langle i,j \rangle_{3||}} \sigma_i \sigma_j+\sum_{\langle i,j \rangle_{3\star}} \sigma_i \sigma_j\right)\\
2N c_1
2N c_2
2N c_3

J. Colbois

Kanamori's method : applied to our problem

9

 Methods: J. Kanamori, Prog. Theor. Phys. 35, (1966)

F. Ducastelle, Cohesion and Structure No 3, (1990)

G. Rakala, K. Damle, PRE 96, (2017)

 

JC, B. Vanhecke, L. Vanderstraeten, et al., arXiv:2206.11788 (2022)

MMM2022 | 11.2022 | PARTIAL LIFTING OF G. S.  DEG. IN THE J1-J2-J3 AF ISING MODEL ON KAGOME

MMM2022 | 11.2022 | PARTIAL LIFTING OF G. S.  DEG. IN THE J1-J2-J3 AF ISING MODEL ON KAGOME

c_1 = -1/3
H = J_1 \sum_{\langle i,j \rangle_1} \sigma_i \sigma_j+J_2 \sum_{\langle i,j \rangle_{2}} \sigma_i \sigma_j +J_{3} \left(\sum_{\langle i,j \rangle_{3||}} \sigma_i \sigma_j+\sum_{\langle i,j \rangle_{3\star}} \sigma_i \sigma_j\right)\\
2N c_1
2N c_2
2N c_3

J. Colbois

Kanamori's method : applied to our problem

 Methods: J. Kanamori, Prog. Theor. Phys. 35, (1966)

F. Ducastelle, Cohesion and Structure No 3, (1990)

G. Rakala, K. Damle, PRE 96, (2017)

 

JC, B. Vanhecke, L. Vanderstraeten, et al., arXiv:2206.11788 (2022)

9

MMM2022 | 11.2022 | PARTIAL LIFTING OF G. S.  DEG. IN THE J1-J2-J3 AF ISING MODEL ON KAGOME

c_1 = -1/3
H = J_1 \sum_{\langle i,j \rangle_1} \sigma_i \sigma_j+J_2 \sum_{\langle i,j \rangle_{2}} \sigma_i \sigma_j +J_{3} \left(\sum_{\langle i,j \rangle_{3||}} \sigma_i \sigma_j+\sum_{\langle i,j \rangle_{3\star}} \sigma_i \sigma_j\right)\\
2N c_1
2N c_2
2N c_3
H = J_1 \sum_{\langle i,j \rangle_1} \sigma_i \sigma_j+J_2 \sum_{\langle i,j \rangle_{2}} \sigma_i \sigma_j +J_{3} \left(\sum_{\langle i,j \rangle_{3||}} \sigma_i \sigma_j+\sum_{\langle i,j \rangle_{3\star}} \sigma_i \sigma_j\right)\\
2N c_1
2N c_2
2N c_3

 Methods: J. Kanamori, Prog. Theor. Phys. 35, (1966)

F. Ducastelle, Cohesion and Structure No 3, (1990)

G. Rakala, K. Damle, PRE 96, (2017)

 

JC, B. Vanhecke, L. Vanderstraeten, et al., arXiv:2206.11788 (2022)

J. Colbois

Kanamori's method : applied to our problem

9

MMM2022 | 11.2022 | PARTIAL LIFTING OF G. S.  DEG. IN THE J1-J2-J3 AF ISING MODEL ON KAGOME

H = J_1 \sum_{\langle i,j \rangle_1} \sigma_i \sigma_j+J_2 \sum_{\langle i,j \rangle_{2}} \sigma_i \sigma_j +J_{3} \left(\sum_{\langle i,j \rangle_{3||}} \sigma_i \sigma_j+\sum_{\langle i,j \rangle_{3\star}} \sigma_i \sigma_j\right)\\
2N c_1
2N c_2
2N c_3

 Methods: J. Kanamori, Prog. Theor. Phys. 35, (1966)

F. Ducastelle, Cohesion and Structure No 3, (1990)

G. Rakala, K. Damle, PRE 96, (2017)

 

JC, B. Vanhecke, L. Vanderstraeten, et al., arXiv:2206.11788 (2022)

J. Colbois

Kanamori's method : applied to our problem

c_1 = -1/3

9

MMM2022 | 11.2022 | PARTIAL LIFTING OF G. S.  DEG. IN THE J1-J2-J3 AF ISING MODEL ON KAGOME

H = J_1 \sum_{\langle i,j \rangle_1} \sigma_i \sigma_j+J_2 \sum_{\langle i,j \rangle_{2}} \sigma_i \sigma_j +J_{3} \left(\sum_{\langle i,j \rangle_{3||}} \sigma_i \sigma_j+\sum_{\langle i,j \rangle_{3\star}} \sigma_i \sigma_j\right)\\
2N c_1
2N c_2
2N c_3

 Methods: J. Kanamori, Prog. Theor. Phys. 35, (1966)

F. Ducastelle, Cohesion and Structure No 3, (1990)

G. Rakala, K. Damle, PRE 96, (2017)

 

JC, B. Vanhecke, L. Vanderstraeten, et al., arXiv:2206.11788 (2022)

J. Colbois

Kanamori's method : applied to our problem

c_1 = -1/3

Not all triangles can respect the UUD/DDU rule at the same time

9

All the corners must be verified

 Methods: J. Kanamori, Prog. Theor. Phys. 35, (1966)

F. Ducastelle, Cohesion and Structure No 3, (1990)

G. Rakala, K. Damle, PRE 96, (2017)

 

JC, B. Vanhecke, L. Vanderstraeten, et al., arXiv:2206.11788 (2022)

J. Colbois

Proving the ground-state energy

10

MMM2022 | 11.2022 | PARTIAL LIFTING OF G. S.  DEG. IN THE J1-J2-J3 AF ISING MODEL ON KAGOME

J. Colbois

10

MMM2022 | 11.2022 | PARTIAL LIFTING OF G. S.  DEG. IN THE J1-J2-J3 AF ISING MODEL ON KAGOME

All the corners must be verified

 Methods: J. Kanamori, Prog. Theor. Phys. 35, (1966)

F. Ducastelle, Cohesion and Structure No 3, (1990)

G. Rakala, K. Damle, PRE 96, (2017)

 

JC, B. Vanhecke, L. Vanderstraeten, et al., arXiv:2206.11788 (2022)

Proving the ground-state energy

-\frac{2}{3}J_1 + 2 J_2- J_3

J. Colbois

10

MMM2022 | 11.2022 | PARTIAL LIFTING OF G. S.  DEG. IN THE J1-J2-J3 AF ISING MODEL ON KAGOME

All the corners must be verified

 Methods: J. Kanamori, Prog. Theor. Phys. 35, (1966)

F. Ducastelle, Cohesion and Structure No 3, (1990)

G. Rakala, K. Damle, PRE 96, (2017)

 

JC, B. Vanhecke, L. Vanderstraeten, et al., arXiv:2206.11788 (2022)

Proving the ground-state energy

-\frac{2}{3}J_1 + 2 J_2- J_3
-\frac{2}{3}J_1 - \frac{2}{3} J_2 + J_3

J. Colbois

10

MMM2022 | 11.2022 | PARTIAL LIFTING OF G. S.  DEG. IN THE J1-J2-J3 AF ISING MODEL ON KAGOME

All the corners must be verified

 Methods: J. Kanamori, Prog. Theor. Phys. 35, (1966)

F. Ducastelle, Cohesion and Structure No 3, (1990)

G. Rakala, K. Damle, PRE 96, (2017)

 

JC, B. Vanhecke, L. Vanderstraeten, et al., arXiv:2206.11788 (2022)

Proving the ground-state energy

-\frac{2}{3}J_1 + 2 J_2- J_3
-\frac{2}{3}J_1 - \frac{2}{3} J_2 + J_3
-\frac{2}{3}J_1 - \frac{2}{3} J_2 + J_3
-\frac{2}{3}J_1 - \frac{1}{3}J_3
-\frac{2}{3}J_1 + \frac{2}{3}J_2- J_3

Frustration and motivation: artificial spin systems

Tensor networks for frustrated Ising models

Proving the ground-state energy?

MMM2022 | 11.2022 | PARTIAL LIFTING OF G. S.  DEG. IN THE J1-J2-J3 AF ISING MODEL ON KAGOME

S = \lim_{N \rightarrow \infty} \frac{1}{N} \ln\left(W_N\right)

J. Colbois

11

Idea: why tensor networks

MMM2022 | 11.2022 | PARTIAL LIFTING OF G. S.  DEG. IN THE J1-J2-J3 AF ISING MODEL ON KAGOME

S = \lim_{N \rightarrow \infty} \frac{1}{N} \ln\left(W_N\right)
\mathcal{Z}_N = \sum_{\{\sigma\}} e^{-\beta \mathcal{H}(\{\sigma\})} = e^{-\beta E_{\rm{GS}}} {\color{teal}\sum_{\{\sigma\}} e^{-\beta \left(\mathcal{H}(\{\sigma\})- E_{\rm{GS}}\right)}}\\ = e^{-\beta E_{\rm{GS}}} {\color{teal}\tilde{\mathcal{Z}}_N}

J. Colbois

11

MMM2022 | 11.2022 | PARTIAL LIFTING OF G. S.  DEG. IN THE J1-J2-J3 AF ISING MODEL ON KAGOME

Idea: why tensor networks

\lim_{\beta \rightarrow \infty} {\color{teal}\tilde{\mathcal{Z}}_N} = {\color{teal}W_N}
S = \lim_{N \rightarrow \infty} \frac{1}{N} \ln\left(W_N\right)
\cong {\color{teal}\Lambda_0}^N
\mathcal{Z}_N = \sum_{\{\sigma\}} e^{-\beta \mathcal{H}(\{\sigma\})} = e^{-\beta E_{\rm{GS}}} {\color{teal}\sum_{\{\sigma\}} e^{-\beta \left(\mathcal{H}(\{\sigma\})- E_{\rm{GS}}\right)}}\\ = e^{-\beta E_{\rm{GS}}} {\color{teal}\tilde{\mathcal{Z}}_N}

J. Colbois

11

MMM2022 | 11.2022 | PARTIAL LIFTING OF G. S.  DEG. IN THE J1-J2-J3 AF ISING MODEL ON KAGOME

Idea: why tensor networks

\lim_{\beta \rightarrow \infty} {\color{teal}\tilde{\mathcal{Z}}_N} = {\color{teal}W_N}
S = \lim_{N \rightarrow \infty} \frac{1}{N} \ln\left(W_N\right)

We "just" have to compute the (normalized) partition function for one site...

 

... which is the result that naturally comes out with a large precision from tensor networks.

\cong {\color{teal}\Lambda_0}^N
\mathcal{Z}_N = \sum_{\{\sigma\}} e^{-\beta \mathcal{H}(\{\sigma\})} = e^{-\beta E_{\rm{GS}}} {\color{teal}\sum_{\{\sigma\}} e^{-\beta \left(\mathcal{H}(\{\sigma\})- E_{\rm{GS}}\right)}}\\ = e^{-\beta E_{\rm{GS}}} {\color{teal}\tilde{\mathcal{Z}}_N}

J. Colbois

11

MMM2022 | 11.2022 | PARTIAL LIFTING OF G. S.  DEG. IN THE J1-J2-J3 AF ISING MODEL ON KAGOME

Idea: why tensor networks

Tensor notation: R. Penrose, in Combinatorial Mathematics and its applications, Academic Press (1971)

J. Colbois

12

Tensor networks : inspired by transfer matrices

\mathcal{Z}_L = \sum_{\sigma_1,\sigma_2,\dots\sigma_L} \prod_{i}e^{\beta J \sigma_i \sigma_{i+1}}
\mathcal{Z}_L = \sum_{\sigma_0} (T^L)_{\sigma_0, \sigma_0}
T = \begin{pmatrix} e^{\beta J} &e^{-\beta J}\\ e^{-\beta J} &e^{\beta J}\\ \end{pmatrix}

MMM2022 | 11.2022 | PARTIAL LIFTING OF G. S.  DEG. IN THE J1-J2-J3 AF ISING MODEL ON KAGOME

Tensor notation: R. Penrose, in Combinatorial Mathematics and its applications, Academic Press (1971)

J. Colbois

Tensor networks : inspired by transfer matrices

\mathcal{Z}_L = \sum_{\sigma_1,\sigma_2,\dots\sigma_L} \prod_{i}e^{\beta J \sigma_i \sigma_{i+1}}
\mathcal{Z}_L = \sum_{\sigma_0} (T^L)_{\sigma_0, \sigma_0}
T = \begin{pmatrix} e^{\beta J} &e^{-\beta J}\\ e^{-\beta J} &e^{\beta J}\\ \end{pmatrix}

MMM2022 | 11.2022 | PARTIAL LIFTING OF G. S.  DEG. IN THE J1-J2-J3 AF ISING MODEL ON KAGOME

"Legs"

"Contraction"

Open legs = number of indices

Tensor network language:

"vector"

"Tensor"

12

MMM2022 | 11.2022 | PARTIAL LIFTING OF G. S.  DEG. IN THE J1-J2-J3 AF ISING MODEL ON KAGOME

J. Colbois

Partition function of a 2D problem as a TN

\mathcal{Z}_N =
T = \begin{pmatrix} e^{\beta J} &e^{-\beta J}\\ e^{-\beta J} &e^{\beta J}\\ \end{pmatrix}

R. J. Baxter, J. Math. Phys. 9, 1968

R. Orús, G. Vidal, PRB 78, 2008

T. Nishino, K. Okunishi, J. Phys. Soc. Jpn 65, 1996

13

MMM2022 | 11.2022 | PARTIAL LIFTING OF G. S.  DEG. IN THE J1-J2-J3 AF ISING MODEL ON KAGOME

J. Colbois

Partition function of a 2D problem as a TN

\mathcal{Z}_N =
T = \begin{pmatrix} e^{\beta J} &e^{-\beta J}\\ e^{-\beta J} &e^{\beta J}\\ \end{pmatrix}

R. J. Baxter, J. Math. Phys. 9, 1968

R. Orús, G. Vidal, PRB 78, 2008

T. Nishino, K. Okunishi, J. Phys. Soc. Jpn 65, 1996

\Delta_{\sigma_{i,1}, \sigma_{i,2}, \sigma_{i,3}, \sigma_{i,4}}\\ = \begin{cases} 1 & \text{ all equal}\\ 0 & \text{ otherwise} \end{cases}

13

MMM2022 | 11.2022 | PARTIAL LIFTING OF G. S.  DEG. IN THE J1-J2-J3 AF ISING MODEL ON KAGOME

J. Colbois

Partition function of a 2D problem as a TN

\mathcal{Z}_N =

R. J. Baxter, J. Math. Phys. 9, 1968

R. Orús, G. Vidal, PRB 78, 2008

T. Nishino, K. Okunishi, J. Phys. Soc. Jpn 65, 1996

13

(1 + 1)D

iTEBD / VUMPS

R. J. Baxter, J. Math. Phys. 9, 1968

Orús, Vidal, PRB 78, 2008;

V. Zauner-Stauber et. al. PRB 97,2018;

M. Fishman et. al PRB 98, 2018 

J. Colbois

(1+1)D versus 2D

MMM2022 | 11.2022 | PARTIAL LIFTING OF G. S.  DEG. IN THE J1-J2-J3 AF ISING MODEL ON KAGOME

14

(1 + 1)D

iTEBD / VUMPS

R. J. Baxter, J. Math. Phys. 9, 1968

Orús, Vidal, PRB 78, 2008;

V. Zauner-Stauber et. al. PRB 97,2018;

M. Fishman et. al PRB 98, 2018 

J. Colbois

(1+1)D versus 2D

2D

R. J. Baxter, J. Math. Phys. 9, 1968

T. Nishino, K. Okunishi, J. Phys. Soc. Jpn 65, 1996

MMM2022 | 11.2022 | PARTIAL LIFTING OF G. S.  DEG. IN THE J1-J2-J3 AF ISING MODEL ON KAGOME

14

(1 + 1)D

iTEBD / VUMPS

R. J. Baxter, J. Math. Phys. 9, 1968

Orús, Vidal, PRB 78, 2008;

V. Zauner-Stauber et. al. PRB 97,2018;

M. Fishman et. al PRB 98, 2018 

J. Colbois

(1+1)D versus 2D

2D

R. J. Baxter, J. Math. Phys. 9, 1968

T. Nishino, K. Okunishi, J. Phys. Soc. Jpn 65, 1996

MMM2022 | 11.2022 | PARTIAL LIFTING OF G. S.  DEG. IN THE J1-J2-J3 AF ISING MODEL ON KAGOME

Environment

Iteratively solving fixed-point equations

T tensor can be replaced by observables

14

J. Colbois

The issue

15

MMM2022 | 11.2022 | PARTIAL LIFTING OF G. S.  DEG. IN THE J1-J2-J3 AF ISING MODEL ON KAGOME

J. Colbois

The issue

MMM2022 | 11.2022 | PARTIAL LIFTING OF G. S.  DEG. IN THE J1-J2-J3 AF ISING MODEL ON KAGOME

C. Wang, S.-M. Qin, H.-J. Zhou, PRB 90, (2014)

Z. Zhu, H. G. Katzgraber, arXiv:1903.07721 (2019)

 B. Vanhecke, JC, et al. PRR 3, (2021)

J. G. Liu, L. Wang, P. Zhan, PRL 126, (2021)

M. Friaz-Pérez, M, Mariën et al, arXiv:2104.13264, (2021)

Fails in the presence of frustration and macroscopic g.s. degeneracy

15

J. Colbois

The issue

MMM2022 | 11.2022 | PARTIAL LIFTING OF G. S.  DEG. IN THE J1-J2-J3 AF ISING MODEL ON KAGOME

C. Wang, S.-M. Qin, H.-J. Zhou, PRB 90, (2014)

Z. Zhu, H. G. Katzgraber, arXiv:1903.07721 (2019)

 B. Vanhecke, JC, et al. PRR 3, (2021)

J. G. Liu, L. Wang, P. Zhan, PRL 126, (2021)

M. Friaz-Pérez, M, Mariën et al, arXiv:2104.13264, (2021)

Fails in the presence of frustration and macroscopic g.s. degeneracy

C. Wang, S.-M. Qin, H.-J. Zhou, PRB 90, (2014)

Z. Zhu, H. G. Katzgraber, arXiv:1903.07721 (2019)

J. G. Liu, L. Wang, P. Zhan, PRL 126, (2021)

 

Related to the inexact cancellation of very large

and very small factors.

15

MMM2022 | 11.2022 | PARTIAL LIFTING OF G. S.  DEG. IN THE J1-J2-J3 AF ISING MODEL ON KAGOME

J. Colbois

H = \sum_{c} H_c^{\alpha}(\vec{\sigma}|_c)

1. Split the Hamiltonian in a different way

 

 

 

 

 

 

J. Colbois

Systematically finding the local rule

16

 B. Vanhecke, JC, L. Vanderstraeten, F. Verstraete, F. Mila, PRR 3, (2021)

MMM2022 | 11.2022 | PARTIAL LIFTING OF G. S.  DEG. IN THE J1-J2-J3 AF ISING MODEL ON KAGOME

J. Colbois

H = \sum_{c} H_c^{\alpha}(\vec{\sigma}|_c)

1. Split the Hamiltonian in a different way

 

 

 

2. Lower bound on the ground-state energy:

 

 

 

 

\min_{\vec{\sigma}|_c} H_c^{\alpha}(\vec{\sigma}|_c)

J. Colbois

Systematically finding the local rule

 B. Vanhecke, JC, L. Vanderstraeten, F. Verstraete, F. Mila, PRR 3, (2021)

16

MMM2022 | 11.2022 | PARTIAL LIFTING OF G. S.  DEG. IN THE J1-J2-J3 AF ISING MODEL ON KAGOME

J. Colbois

H = \sum_{c} H_c^{\alpha}(\vec{\sigma}|_c)

1. Split the Hamiltonian in a different way

 

 

 

2. Lower bound on the ground-state energy:

 

 

 

3. This lower bound can be maximized with respect to the weights (max-min approach):

 

 

 

\min_{\vec{\sigma}|_c} H_c^{\alpha}(\vec{\sigma}|_c)
\max_{\alpha}\,\,\min_{\vec{\sigma}|_c} H_c^{\alpha}(\vec{\sigma}|_c)
\rightarrow

J. Colbois

Systematically finding the local rule

 B. Vanhecke, JC, L. Vanderstraeten, F. Verstraete, F. Mila, PRR 3, (2021)

16

MMM2022 | 11.2022 | PARTIAL LIFTING OF G. S.  DEG. IN THE J1-J2-J3 AF ISING MODEL ON KAGOME

J. Colbois

H = \sum_{c} H_c^{\alpha}(\vec{\sigma}|_c)

1. Split the Hamiltonian in a different way

 

 

 

2. Lower bound on the ground-state energy:

 

 

 

3. This lower bound can be maximized with respect to the weights (max-min approach):

 

 

 

4. When the lower bound is saturated:

\min_{\vec{\sigma}|_c} H_c^{\alpha}(\vec{\sigma}|_c)
\max_{\alpha}\,\,\min_{\vec{\sigma}|_c} H_c^{\alpha}(\vec{\sigma}|_c)

All the ground states are made of configurations that minimize the local Hamiltonian.

\rightarrow
\rightarrow

J. Colbois

Systematically finding the local rule

 B. Vanhecke, JC, L. Vanderstraeten, F. Verstraete, F. Mila, PRR 3, (2021)

16

MMM2022 | 11.2022 | PARTIAL LIFTING OF G. S.  DEG. IN THE J1-J2-J3 AF ISING MODEL ON KAGOME

J. Colbois

Does it work?

17

 B. Vanhecke, JC, L. Vanderstraeten, F. Verstraete, F. Mila, PRR 3, (2021)

MMM2022 | 11.2022 | PARTIAL LIFTING OF G. S.  DEG. IN THE J1-J2-J3 AF ISING MODEL ON KAGOME

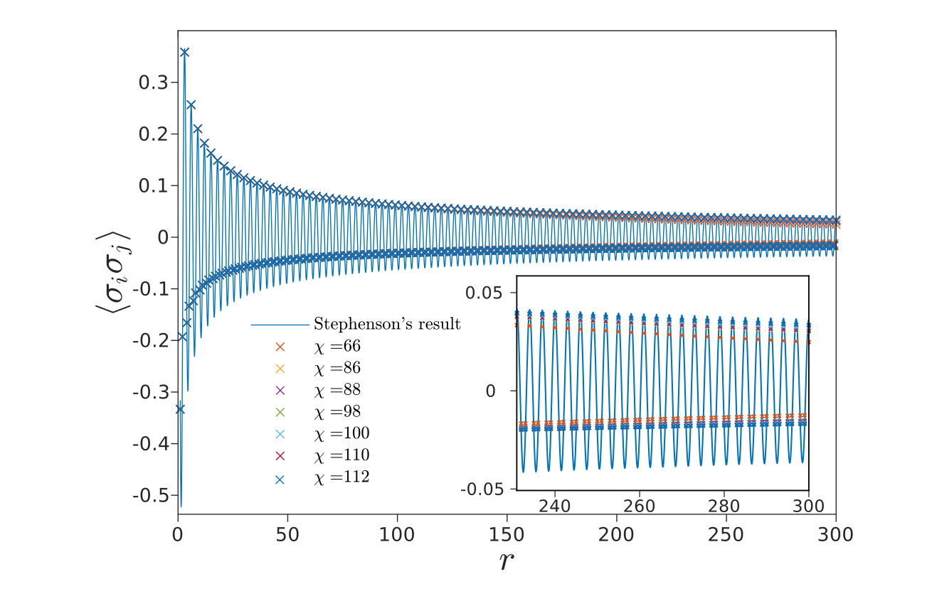
J. Colbois

Does it work?

 B. Vanhecke, JC, L. Vanderstraeten, F. Verstraete, F. Mila, PRR 3, (2021)

17

MMM2022 | 11.2022 | PARTIAL LIFTING OF G. S.  DEG. IN THE J1-J2-J3 AF ISING MODEL ON KAGOME

 B. Vanhecke, JC, L. Vanderstraeten, F. Verstraete, F. Mila, PRR 3, (2021)

J. Colbois

Does it work?

17

MMM2022 | 11.2022 | PARTIAL LIFTING OF G. S.  DEG. IN THE J1-J2-J3 AF ISING MODEL ON KAGOME

 B. Vanhecke, JC, L. Vanderstraeten, F. Verstraete, F. Mila, PRR 3, (2021)

J. Colbois

Does it work?

17

Frustration and motivation: artificial spin systems

A model with several macroscopically degenerate phases

Tensor networks for frustrated Ising models

Proving the ground-state energy?

MMM2022 | 11.2022 | PARTIAL LIFTING OF G. S.  DEG. IN THE J1-J2-J3 AF ISING MODEL ON KAGOME

JC, B. Vanhecke, L. Vanderstraeten, et al., arXiv:2206.11788 (2022)

Phase diagram

J. Colbois

18

MMM2022 | 11.2022 | PARTIAL LIFTING OF G. S.  DEG. IN THE J1-J2-J3 AF ISING MODEL ON KAGOME

MMM2022 | 11.2022 | PARTIAL LIFTING OF G. S.  DEG. IN THE J1-J2-J3 AF ISING MODEL ON KAGOME

S = 0.01920 \pm 3 \cdot 10^{-5}

J. Colbois

JC, B. Vanhecke, L. Vanderstraeten, et al., arXiv:2206.11788 (2022)

Residual entropies

19

MMM2022 | 11.2022 | PARTIAL LIFTING OF G. S.  DEG. IN THE J1-J2-J3 AF ISING MODEL ON KAGOME

S = 0.01920 \pm 3 \cdot 10^{-5}

J. Colbois

JC, B. Vanhecke, L. Vanderstraeten, et al., arXiv:2206.11788 (2022)

Residual entropies

19

S = 0.026922 \pm 3 \cdot 10^{-6} = \frac{S_\triangle}{12}

MMM2022 | 11.2022 | PARTIAL LIFTING OF G. S.  DEG. IN THE J1-J2-J3 AF ISING MODEL ON KAGOME

S = 0.01920 \pm 3 \cdot 10^{-5}

J. Colbois

JC, B. Vanhecke, L. Vanderstraeten, et al., arXiv:2206.11788 (2022)

Residual entropies

19

S = 0.026922 \pm 3 \cdot 10^{-6} = \frac{S_\triangle}{12}
S = 0.107689 \pm 2 \cdot 10^{-6} \cong \frac{S_\triangle}{3}

MMM2022 | 11.2022 | PARTIAL LIFTING OF G. S.  DEG. IN THE J1-J2-J3 AF ISING MODEL ON KAGOME

H = J \sum_{\langle i, j \rangle } \sigma_i \sigma_j + D \sum_{(i,j)} \frac{\sigma_i \sigma_j}{r_{ij}^3}

J. Colbois

20

Discussion

JC, B. Vanhecke, L. Vanderstraeten, et al., arXiv:2206.11788 (2022)

MMM2022 | 11.2022 | PARTIAL LIFTING OF G. S.  DEG. IN THE J1-J2-J3 AF ISING MODEL ON KAGOME

H = J \sum_{\langle i, j \rangle } \sigma_i \sigma_j + D \sum_{(i,j)} \frac{\sigma_i \sigma_j}{r_{ij}^3}

J. Colbois

Discussion

JC, B. Vanhecke, L. Vanderstraeten, et al., arXiv:2206.11788 (2022)

20

MMM2022 | 11.2022 | PARTIAL LIFTING OF G. S.  DEG. IN THE J1-J2-J3 AF ISING MODEL ON KAGOME

The convergence of the tensor network contraction depends on the formulation of the partition function

J. Colbois

21

Take home...

JC, B. Vanhecke et al., arXiv:2206.11788 (2022)

B. Vanhecke, JC, et al., Phys. Rev. Research 3 (2021)

MMM2022 | 11.2022 | PARTIAL LIFTING OF G. S.  DEG. IN THE J1-J2-J3 AF ISING MODEL ON KAGOME

If the ground-state rule is implemented at the level of the tensor, approximate contraction aglorithms converge

The convergence of the tensor network contraction depends on the formulation of the partition function

J. Colbois

Take home...

JC, B. Vanhecke et al., arXiv:2206.11788 (2022)

B. Vanhecke, JC, et al., Phys. Rev. Research 3 (2021)

21

MMM2022 | 11.2022 | PARTIAL LIFTING OF G. S.  DEG. IN THE J1-J2-J3 AF ISING MODEL ON KAGOME

If the ground-state rule is implemented at the level of the tensor, approximate contraction aglorithms converge

The convergence of the tensor network contraction depends on the formulation of the partition function

J. Colbois

Take home...

Tensor networks are a powerful tool to study 2D classical spin systems!

JC, B. Vanhecke et al., arXiv:2206.11788 (2022)

B. Vanhecke, JC, et al., Phys. Rev. Research 3 (2021)

21

MMM2022 | 11.2022 | PARTIAL LIFTING OF G. S.  DEG. IN THE J1-J2-J3 AF ISING MODEL ON KAGOME

If the ground-state rule is implemented at the level of the tensor, approximate contraction aglorithms converge

The convergence of the tensor network contraction depends on the formulation of the partition function

J. Colbois

Take home...

Tensor networks are a powerful tool to study 2D classical spin systems!

JC, B. Vanhecke et al., arXiv:2206.11788 (2022)

B. Vanhecke, JC, et al., Phys. Rev. Research 3 (2021)

Thank you!

See you in the chat!

21

Partial lifting of degeneracy in the J1-J2-J3 kagome Ising antiferromagnet

By Jeanne Colbois

Partial lifting of degeneracy in the J1-J2-J3 kagome Ising antiferromagnet

Contributed talk at the MMM 2022, Online

  • 494