Le modèle le plus simple du magnétisme microscopique

Transitions de phase, frustration, systèmes de spins artificiels : une discussion informelle sur 100 ans de modèle d'Ising

Jeanne Colbois, Assitante-Doctorante à la Chaire de Théorie de la Matière Condensée

30.11.2020

CTMC

Disclaimer

Disclaimer

Le modèle d'Ising a été inventé il y a 100 ans...

Disclaimer

Le modèle d'Ising a été inventé il y a 100 ans...

Preprints contenant le terme "Ising" dans le titre depuis le début du semestre: 100

Disclaimer

Le modèle d'Ising a été inventé il y a 100 ans...

Preprints contenant le terme "Ising" dans le titre depuis le début du semestre: 100

Applications:

- Magnétisme

- Gaz sur réseau

- Neurosciences

- ...

Disclaimer

Le modèle d'Ising a été inventé il y a 100 ans...

Preprints contenant le terme "Ising" dans le titre depuis le début du semestre: 100

Applications:

- Magnétisme

- Gaz sur réseau

- Neurosciences

- ...

... Les sujets que je "méconnais" le moins...

Plan

  • Une introduction au magnétisme
  • Les débuts du modèle d'Ising
  • Les débuts de la frustration
  • Des exemples expérimentaux
  • Une mention des méthodes numériques

Magnétisme?

Magnétisme?

Magnétisme?

Magnétisme?

Charges électriques en mouvement...

Magnétisme?

Charges électriques en mouvement...

... matériaux magnétiques...

Magnétisme?

Charges électriques en mouvement...

... matériaux magnétiques...

??

Comment le magnétisme émerge-t-il des propriétés microscopiques des matériaux

?

Comment [une propiété macroscopique] émerge-t-elle de [propriétés microscopiques]

?

Comment [une propiété macroscopique] émerge-t-elle de [propriétés microscopiques]

?

Physique statistique,

Comment [une propiété macroscopique] émerge-t-elle de [propriétés microscopiques]

?

Physique statistique,

physique quantique,

Comment [une propiété macroscopique] émerge-t-elle de [propriétés microscopiques]

?

Physique statistique,

physique quantique,

THEORIE DE LA MATIERE CONDENSEE

Transition de phase

Transition de phase

Transition de phase

Un petit changement dans les paramètres provoque un changement drastique dans les propriétés macroscopiques

Fonction de partition et probabilité

Z = \sum_{ \eta \in \text{configurations}} e^{-\beta E(\eta)}
P(\eta) = \frac{1}{Z} \exp(-\beta E(\eta))

Ce qu'il faut retenir:

1. si on peut calculer la fonction de partition, on a tout

2. Si le logarithme de la fonction de partition est non-analytique, il y a une transition de phase

Matière au niveau atomique

Matière au niveau atomique

Un problème à de nombreux corps

Matière au niveau atomique

Un problème à de nombreux corps

Un atome

Matière au niveau atomique

Un problème à de nombreux corps

Un atome

  1. Des électrons, qui ont un spin

Matière au niveau atomique

Un problème à de nombreux corps

Un atome

  1. Des électrons, qui ont un spin
  2. Les règles de Hund déterminent le spin effectif (spin total)

Matière au niveau atomique

Un problème à de nombreux corps

Un atome

  1. Des électrons, qui ont un spin
  2. Les règles de Hund déterminent le spin effectif (spin total)
  3. Les électrons ont une probabilité de se situer à un certain endroit : les orbitales

Matière au niveau atomique

Un réseau d'atomes...

Un problème à de nombreux corps

Matière au niveau atomique

Un réseau d'atomes...

... dont la cellule unité peut être compliquée

Un problème à de nombreux corps

Matière au niveau atomique

Un réseau d'atomes...

Un problème à de nombreux corps

Modèle de tight-binding et théorie des bandes

Matière au niveau atomique

Un réseau d'atomes...

Un problème à de nombreux corps

Modèle de tight-binding et théorie des bandes

- Si les atomes sont très éloignés, les électrons sont localisés autour des atomes

Matière au niveau atomique

Un réseau d'atomes...

Un problème à de nombreux corps

Modèle de tight-binding et théorie des bandes

- Si les atomes sont très éloignés, les électrons sont localisés autour des atomes

- Si les atomes se rapprochent, les électrons peuvent "sauter" d'un site à l'autre

Matière au niveau atomique

Un réseau d'atomes...

Un problème à de nombreux corps

Modèle de tight-binding et théorie des bandes

- Si les atomes sont très éloignés, les électrons sont localisés autour des atomes

- Si les atomes se rapprochent, les électrons peuvent "sauter" d'un site à l'autre

Métaux versus isolants!

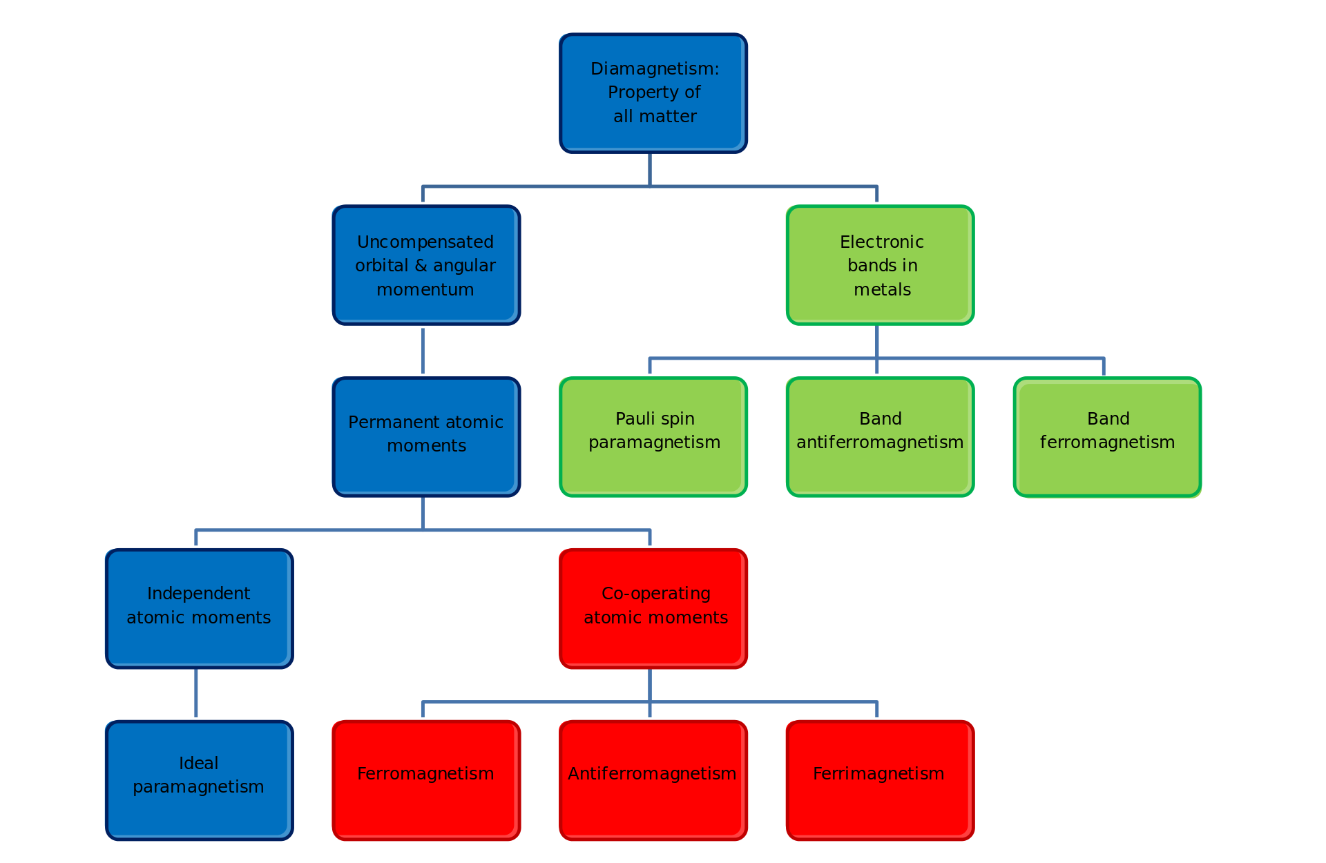
Causes microscopiques du magnétisme

Causes microscopiques du magnétisme

(vision moderne)

Source: https://en.wikipedia.org/wiki/Magnetism

Causes microscopiques du magnétisme

(vision moderne)

Source: https://en.wikipedia.org/wiki/Magnetism

Magnétisme de bandes

Causes microscopiques du magnétisme

(vision moderne)

Source: https://en.wikipedia.org/wiki/Magnetism

Magnétisme de bandes

Atomes

indépendants

Causes microscopiques du magnétisme

(vision moderne)

Source: https://en.wikipedia.org/wiki/Magnetism

Magnétisme de bandes

Atomes

indépendants

Magnétisme dans les isolants

Causes microscopiques du magnétisme

(vision moderne)

Les débuts du modèle d'Ising

1920 : la question de Wilhelm Lenz

1920 : la question de Wilhelm Lenz

1920 : la question de Wilhelm Lenz

1920 : la question de Wilhelm Lenz

Pierre Curie : à haute température, les aimants permanents perdent leurs propriétés.

1920 : la question de Wilhelm Lenz

Niels Bohr et Hendrika Johanna van Leeuwen:

le paramagnétisme est une propriété quantique. Il faut considérer des moments magnétiques associés aux atomes.

1920 : la question de Wilhelm Lenz

Wilhelm Lenz :

Les atomes sont des dipôles qui peuvent prendre 2 orientations.

1920 : la question de Wilhelm Lenz

Wilhelm Lenz :

Est-ce qu'on peut avoir une transition de phase dans un modèle aussi simple?

Les atomes sont des dipôles qui peuvent prendre 2 orientations.

1924 : La réponse d'Ernst Ising

1924 : La réponse d'Ernst Ising

\sigma_i = \pm 1
H = - J \sum_{i} \sigma_i \sigma_{i+1} - h \sum_{i} \sigma_i

1924 : La réponse d'Ernst Ising

\sigma_i = \pm 1
H = - J \sum_{i} \sigma_i \sigma_{i+1} - h \sum_{i} \sigma_i

1924 : La réponse d'Ernst Ising

\sigma_i = \pm 1
H = - J \sum_{i} \sigma_i \sigma_{i+1} - h \sum_{i} \sigma_i
P(\{\sigma\}) \propto exp(-\beta H) \propto x^{ + \text{neighbour} -}

1924 : La réponse d'Ernst Ising

\sigma_i = \pm 1
H = - J \sum_{i} \sigma_i \sigma_{i+1} - h \sum_{i} \sigma_i
P(\{\sigma\}) \propto exp(-\beta H) \propto x^{ + \text{neighbour} -}
P(\sigma_n = + | \sigma_1 = +) \rightarrow \frac{1}{2}

A toute température, on a que la limite quand n devient grand est:

1924 : La réponse d'Ernst Ising

\sigma_i = \pm 1
H = - J \sum_{i} \sigma_i \sigma_{i+1} - h \sum_{i} \sigma_i

Il n'y a pas de transition de phase dans ce modèle en 1D

1924 : La réponse d'Ernst Ising

\sigma_i = \pm 1
H = - J \sum_{i} \sigma_i \sigma_{i+1} - h \sum_{i} \sigma_i

Il n'y a pas de transition de phase dans ce modèle en 1D

Il n'y en n'a pas non plus en 2D et 3D

1924 : La réponse d'Ernst Ising

\sigma_i = \pm 1
H = - J \sum_{i} \sigma_i \sigma_{i+1} - h \sum_{i} \sigma_i

Il n'y a pas de transition de phase dans ce modèle en 1D

Il n'y en n'a pas non plus en 2D et 3D

Enseigner, c'est bien aussi

1924 : La réponse d'Ernst Ising

\sigma_i = \pm 1
H = - J \sum_{i} \sigma_i \sigma_{i+1} - h \sum_{i} \sigma_i

Il n'y a pas de transition de phase dans ce modèle en 1D

Il n'y en n'a pas non plus en 2D et 3D

1924 : La réponse d'Ernst Ising

\sigma_i = \pm 1
H = - J \sum_{i} \sigma_i \sigma_{i+1} - h \sum_{i} \sigma_i

Il n'y a pas de transition de phase dans ce modèle en 1D

Il n'y en n'a pas non plus en 2D et 3D

1924 : La réponse d'Ernst Ising

\sigma_i = \pm 1
H = - J \sum_{i} \sigma_i \sigma_{i+1} - h \sum_{i} \sigma_i

Il n'y a pas de transition de phase dans ce modèle en 1D

Il n'y en n'a pas non plus en 2D et 3D

Mais ça, on ne l'a pas su tout de suite!

1936 : L'argument de Peierls

1936 : L'argument de Peierls

h = 0

Est-ce que la probabilité de l'état de plus basse énergie peut devenir plus grande que la probabilité des premiers états excités?

1936 : L'argument de Peierls

h = 0
P_{\beta}(++...+++) \geq P_{\beta}(+-...-+) ?

1936 : L'argument de Peierls

h = 0
P_{\beta}(++...+++) \geq P_{\beta}(+-...-+) ?

En 1D, il n'y a pas de température à laquelle cela se produit...

1936 : L'argument de Peierls

h = 0
P_{\beta}(++...+++) \geq P_{\beta}(+-...-+) ?

En 1D, il n'y a pas de température à laquelle cela se produit...

Mais en 2D, si!

1941 : La dualité de Kramers-Wannier

1941 : La dualité de Kramers-Wannier

1941 : La dualité de Kramers-Wannier

La fonction de partition du modèle d'Ising sur le réseau carré à basse température est liée à celle à haute température par un changement de variable

1941 : La dualité de Kramers-Wannier

La fonction de partition du modèle d'Ising sur le réseau carré à basse température est liée à celle à haute température par un changement de variable

k T_c = \frac{2 J}{\ln(1 + \sqrt(2))}

S'il existe une unique transition de phase:

1944 : La solution d'Onsager et Kaufman

1944 : La solution d'Onsager et Kaufman

Onsager se sert de la formulation du problème en termes de matrices de transfert et montre que celle du modèle d'Ising satisfait certaines propriétés qui lui permettent d'effectuer le calcul.

1944 : La solution d'Onsager et Kaufman

Kaufman re-dérive son résultat en utilisant un mapping sur des fermions libres.

En résumé:

Juste sous Tc                        A Tc                      Juste au-dessus

Les débuts de la frustration

1936: L'entropie de la glace

1935: L'entropie de la glace

1935: L'entropie de la glace

(Prix Nobel en chimie et... prix Nobel de la paix!)

1935: L'entropie de la glace

Source: https://www.benbest.com/cryonics/icecryst.gif

1935: L'entropie de la glace

Source: https://www.benbest.com/cryonics/icecryst.gif

Chaque atome d'hydrogène doit respecter les règles suivantes:

1. se trouver sur une liaison

2. 1 seul hydrogène par liaison

1935: L'entropie de la glace

Source: https://www.benbest.com/cryonics/icecryst.gif

Chaque molécule a 6 configurations différentes, qui ont 1/4 chances d'être acceptées

Chaque atome d'hydrogène doit respecter les règles suivantes:

1. se trouver sur une liaison

2. 1 seul hydrogène par liaison

1935: L'entropie de la glace

Source: https://www.benbest.com/cryonics/icecryst.gif

Chaque molécule a 6 configurations différentes, qui ont 1/4 chances d'être acceptées

S = 1/N \ln (W) \geq \ln(3/2)

Chaque atome d'hydrogène doit respecter les règles suivantes:

1. se trouver sur une liaison

2. 1 seul hydrogène par liaison

1950: Le magnétisme frustré

1950: Le magnétisme frustré

1950: Le magnétisme frustré

Toujours le même

(c'est aussi celui des fonctions d'ondes localisées)

1950: Le magnétisme frustré

H = J \sum_{\langle i, j \rangle} \sigma_i \sigma_j

Toujours le même

(c'est aussi celui des fonctions d'ondes localisées)

1950: Le magnétisme frustré

H = J \sum_{\langle i, j \rangle} \sigma_i \sigma_j

Toujours le même

(c'est aussi celui des fonctions d'ondes localisées)

1950: Le magnétisme frustré

H = J \sum_{\langle i, j \rangle} \sigma_i \sigma_j

Toujours le même

(c'est aussi celui des fonctions d'ondes localisées)

1950: Le magnétisme frustré

?

H = J \sum_{\langle i, j \rangle} \sigma_i \sigma_j

Toujours le même

(c'est aussi celui des fonctions d'ondes localisées)

1950: Le magnétisme frustré

0.323... \text{Erratum 1973}

1950: Le magnétisme frustré

\text{Nombre de fondamentaux} \propto a^N
S = \ln(W)
0.323... \text{Erratum 1973}
S \geq \frac{1}{3} \ln(2) \cong 0.231

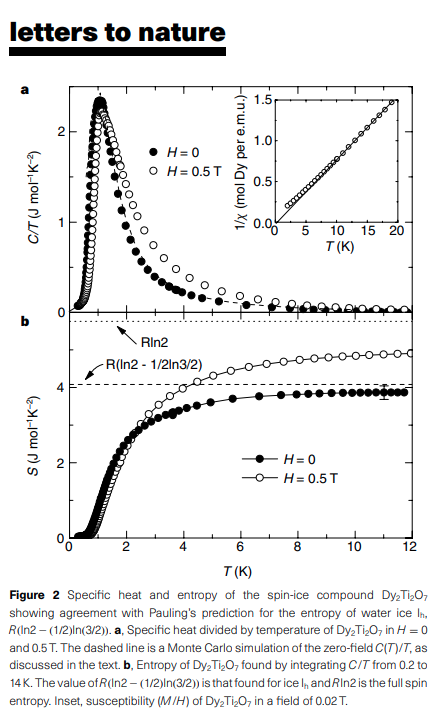
La glace de spin

\text{Dy}_2\text{Ti}_2\text{O}_7
  • A. P. Ramirez, A. Hayashi, R. J. Cava, R. Siddharthan & B. S. Shastry, Nature 399, 1999

La glace de spin artificielle

La glace de spin artificielle

La glace de spin artificielle

La glace de spin artificielle

Les structures respectent la "règle" 2-in 2-out

Des monopôles magnétiques?

Des monopôles magnétiques?

Des monopôles magnétiques?

Des monopôles magnétiques?

Sandra H. Skjærvø, Christopher H. Marrows, Robert L. Stamps & Laura J. Heyderman, Advances in artificial spin ice, Nature Review Physics 2, 2020

Le modèle d'Ising et les méthodes numériques

L'algorithme de Metropolis-Hastings

L'algorithme de Metropolis-Hastings

L'algorithme de Metropolis-Hastings

Un algorithme pour échantillonner une distribution dont on ne connaît pas la normalisation

L'algorithme de Metropolis-Hastings

Un algorithme pour échantillonner une distribution dont on ne connaît pas la normalisation

P(\{\sigma\}) = \exp(-\beta E(\{\sigma\}))

L'algorithme de Metropolis-Hastings

Un algorithme pour échantillonner une distribution dont on ne connaît pas la normalisation

P(\{\sigma\}) = \exp(-\beta E(\{\sigma\}))
P(\{\sigma\}' | \{\sigma\}) = g(\{\sigma\}' | \{\sigma\}) A(\{\sigma\}' | \{\sigma\})

L'algorithme de Metropolis-Hastings

Un algorithme pour échantillonner une distribution dont on ne connaît pas la normalisation

P(\{\sigma\}) = \exp(-\beta E(\{\sigma\}))
P(\{\sigma\}' | \{\sigma\}) = g(\{\sigma\}' | \{\sigma\}) A(\{\sigma\}' | \{\sigma\})
g(\{\sigma\}' | \{\sigma\}) = \begin{cases} \frac{1}{N} &\text{ if } \{\sigma\} \text{ and } \{\sigma\}' \text{ differ by one spin}\\ 0 & \text{ otherwise}\end{cases}

L'algorithme de Metropolis-Hastings

Un algorithme pour échantillonner une distribution dont on ne connaît pas la normalisation

P(\{\sigma\}) = \exp(-\beta E(\{\sigma\}))
P(\{\sigma\}' | \{\sigma\}) = g(\{\sigma\}' | \{\sigma\}) A(\{\sigma\}' | \{\sigma\})
g(\{\sigma\}' | \{\sigma\}) = \begin{cases} \frac{1}{N} &\text{ if } \{\sigma\} \text{ and } \{\sigma\}' \text{ differ by one spin}\\ 0 & \text{ otherwise}\end{cases}
A(\{\sigma\}' | \{\sigma\}) = \min(1, \exp(-\beta \Delta E))

L'algorithme de Metropolis-Hastings

Un algorithme pour échantillonner une distribution dont on ne connaît pas la normalisation

P(\{\sigma\}) = \exp(-\beta E(\{\sigma\}))
P(\{\sigma\}' | \{\sigma\}) = g(\{\sigma\}' | \{\sigma\}) A(\{\sigma\}' | \{\sigma\})
g(\{\sigma\}' | \{\sigma\}) = \begin{cases} \frac{1}{N} &\text{ if } \{\sigma\} \text{ and } \{\sigma\}' \text{ differ by one spin}\\ 0 & \text{ otherwise}\end{cases}
A(\{\sigma\}' | \{\sigma\}) = \min(1, \exp(-\beta \Delta E))

Garantie qu'à la limite des temps longs, on va avoir des échantillons qui respectent la distribution

Les réseaux de tenseurs

Image: https://tensornetwork.org/

Les réseaux de tenseurs

Image: https://tensornetwork.org/

- Dans le cas de système classiques, basés sur les idées de matrice de transfert déjà développés par Wannier

 

Les réseaux de tenseurs

Image: https://tensornetwork.org/

- Dans le cas de système classiques, basés sur les idées de matrice de transfert déjà développés par Wannier

 -  L'algorithme de CTMRG basé sur les idées de Baxter (CTM) et la DMRG de White, développé par Nishino et Okunishi en 1996

Les réseaux de tenseurs

Image: https://tensornetwork.org/

- Dans le cas de système classiques, basés sur les idées de matrice de transfert déjà développés par Wannier

 -  L'algorithme de CTMRG basé sur les idées de Baxter (CTM) et la DMRG de White, développé par Nishino et Okunishi en 1996

- Une formulation moderne des problèmes quantiques qui donne une compréhension bien plus avancée

Les réseaux de tenseurs

Image: https://tensornetwork.org/

- Dans le cas de système classiques, basés sur les idées de matrice de transfert déjà développés par Wannier

 -  L'algorithme de CTMRG basé sur les idées de Baxter (CTM) et la DMRG de White, développé par Nishino et Okunishi en 1996

- Une formulation moderne des problèmes quantiques qui donne une compréhension bien plus avancée

Les réseaux de tenseurs

Les réseaux de tenseurs

- Il est difficile de calculer l'entropie résiduelle de certains modèles avec le Monte Carlo

Les réseaux de tenseurs

- Il est difficile de calculer l'entropie résiduelle de certains modèles avec le Monte Carlo

- Les réseaux de tenseurs fonctionnent très bien quand ils convergent

Les réseaux de tenseurs

- Il est difficile de calculer l'entropie résiduelle de certains modèles avec le Monte Carlo

- Les réseaux de tenseurs fonctionnent très bien quand ils convergent

- Pour les modèles frustrés, la convergence dépend de l'expression de la fonction de partition

Les réseaux de tenseurs

- Il est difficile de calculer l'entropie résiduelle de certains modèles avec le Monte Carlo

- Les réseaux de tenseurs fonctionnent très bien quand ils convergent

- Pour les modèles frustrés, la convergence dépend de l'expression de la fonction de partition

- Pour une série de modèles frustrés, nous avons une construction systématique pour une fonction de partition sur laquelle les algorithmes standards convergent

Conclusion

Messages que j'espère avoir transmis

1. Un modèle en apparence très simple peu donner lieu à des questions très intéressantes

2. La glace a de l'entropie (si on pouvait la réaliser parfaitement...)

3. Le modèle d'Ising est à l'interface des mathématiques, de la physique numérique et expérimentale

... mais encore

1. Méthodes numériques: développements des applications des réseaux de neurones

2. L'étude du point critique du modèle d'Ising (et d'autres modèles), qui a contribué au développement de la Théorie Conforme des Champs

3. Le modèle d'Ising à 3D (ferromagnétique, réseau carré) n'est pas complètement résolu, même si des travaux notamment dûs à R. Rattazzi et A. Vichy (entre autres) ont beaucoup fait avancer le domaine

4. J'ai appris récemment que des modèles d'Ising généralisés étaient utilisés pour modéliser les différentes espèces pour décrire les piles à état solide

....

IsingModelAndFrustration

By Jeanne Colbois

IsingModelAndFrustration

Présentation en français pour les irrotationnels, décrivant le modèle d'Ising à l'interface des mathématiques, des expériences et de la matière condensée.

  • 424